

git branch 전략
개발 프로젝트를 진행하면 코드를 관리하기 위해
보통 코드베이스, 코드리뷰, 배포방법에 대해 고민한다. 코드 베이스에 대해 살펴보고 관리하는 방법을 알아보자
코드베이스란?
특정 시스템, 어플리케이션, 컴포넌트 따위를 빌드할 때 사용되는 소스코드의 전체집합, 그것을 담은 저장소
가장 대중적으로 많이 쓰이는 도구는 git, svn이 있다.
보통 git을 가장 많이 사용하고 추가로 개발을 하며
branch를 어떻게 관리할지 고민하는데
git-flow, github-flow, gitlab-flow 브랜치 전략이 가장 대중적인 방법이다.
1. Git-flow
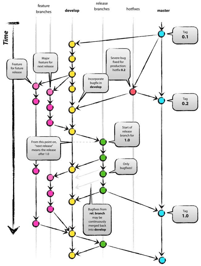
git-flow를 설명할 때 가장 많이 보이는 그림이다.
사진을 보면 5개의 브랜치가 있는데 브랜치를 정리해보면
master : 배포할 수 있는 브랜치
develop : 개발 브랜치
feature : 기능별 개발 브랜치
hotfixes : 버그를 수정하는 브랜치
release : 배포 전 테스트를 통해 버그를 찾아내는 브랜치
진행과정을 살펴보면
1. 기능 개발을 위해 feature 브랜치를 생성 후 작업
2. develop 브랜치에 merge
3. 배포 전 테스트를 위해 release 브랜치 생성
4. 테스트 완료 시, 배포를 위해 master 브랜치로 merge 후 태그를 달고 배포
+ master branch에서 버그 발생 시, hotfix 브랜치 생성
-> hotfix에서 작업한 내용은 master와 develop에 merge된다.
2. Github-flow
자동화 개념이 들어가 있는게 핵심!

가장 쉽고, 접하기 쉬운 브랜치 전략이라고 생각한다.
(혼자 개발할 때는 pull request가 없지만 ㅋ)
github flow는 master 브랜치가 핵심이다.
master 브랜치는 항상 최신 상태, 안정적인 상태이다.
github flow를 잘 사용하기 위한 몇가지 특징을 정리해보면
- 커밋 메세지를 명확히 작성한다.
- pull request, role은 엄격해야한다.
- CI가 필수!
3. Gitlab-flow

git-flow와 github flow의 중간버전 느낌이다.
production 브랜치가 있는데 이 브랜치는 배포를 위한 브랜치이다.
음… 더 알아 볼수록 짬뽕 시킨 것 같으므로 요런게 있다는 것만 알고 넘어가자 ㅋ
정리
3가지 브랜치 전략을 알아보았는데
세가지 모두 효율적인 소스 관리, 좋은 배포를 위한 고민이다.
어쨋든 가장 중요한건 개발팀 상황에 맞게 구성원과 전략을 세우는 것으로 정리하고 글을 마친다.
잡담
혼자 개발하고, 친구들이랑 공모전 준비할 땐 이런 문제를 딱히 고민하지 않았는데
회사에서 직접 버그를 수정하고, 간단한 기능개발 하며
협업 방법과 코드로 대화하는 것에 대해 계속 고민하게 된다.
Reference
git flow 참고 자료
github flow 참고 자료(공식 홈페이지)
gitlab flow 참고 자료(공식 홈페이지)